
2026年刚开始才一个月,AI短剧赛道就给出了令人惊叹的成绩,日上新数量最多的时候接近300部,单月产出了13部播放量超过一亿的作品,这个数字已经超过了2025年第四季度全部播放量的总和,从每月只有个位数的爆款到单月出现两位数爆款,AI短剧正以指数级的速度摘掉“噱头”的标签,正式迈入规模化产出爆款的商业化深入阶段。

大模型跃升加速影视业态裂变
2026年2月10日,谷歌DeepMind团队在最新技术白皮书中明确提出,一个具备物理规律理解能力的“世界模型”,将会在12个月内达到影视级别的商用门槛。然后,World Labs同期演示的实时交互生成场景,已经能够把文字指令直接转化为多镜头连贯叙事,这也就标志着,AI重构影视生产链的临界点正在逐渐逼近。

影视行业针对此情形作出的反应极为迅速,依据爱奇艺在2月初所发布的行业观察报告来看,在2025年的时候,采用AI深度参与制作的剧集数量相比同期增长幅度达到了470%,其中漫剧以及互动剧成为了技术实现落地速度最为快捷的试验场所,业内所达成的共识是,传统影视剧的线性生产流程将会在未来三年之内被AI实时生成与分发模式进行部分替代。
漫剧制作成视频大模型最优商用场景
和电影级特效还得突破“恐怖谷效应”不一样,当下AI漫剧对于画面连续性以及物理逻辑的要求,已经基本上被字节跳动即梦、快手可灵等工具给满足了。酱油动画技术总监在2月8日的时候向媒体透露,公司运用Runway Gen-4来进行角色动画生成,返工率从2025年初的35%降低到了12%。

这一特性致使漫剧制作成为视频大模型唯一大规模投入商业运用的纯下游场景,其模型厂商不必为漫剧去定制底层算法,而漫剧公司直接针对token消耗进行付费,进而形成良性互补,依据火山引擎披露的情况看来,在2026年1月视频生成API调用量当中,漫剧相关请求所占比例达到63%,远远超过广告以及短视频领域。
单部漫剧动辄消耗上亿token
从剧本开始,漫剧生产链条在资产生成方面,至动画配音的全流程,都对多模态模型有所依赖,酱油动画研发中心经过测算表明,一部时长为15分钟的普通动态漫,要生成大约3分钟的核心动画片段,再结合角色一致性修正以及场景渲染,实际视频生成时长约是成片时长的8倍,总计消耗token超过1.2亿。
漫剧品质高的情况下,消耗更为惊人,快手商业化案例库表明,2026年1月爆款作品《星际快递员》,单分钟视频调用可灵大模型进行4次画面优化,每分钟token消耗达720万,头部漫剧公司目前月产能已超百部,仅动画环节月均token消耗就突破百亿级别。
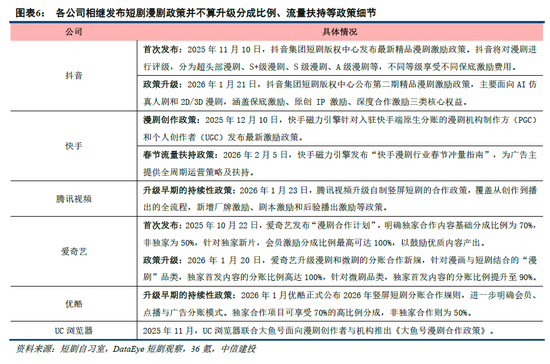
视频平台竞推独立频道与专属APP

从算法推荐升级为入口卡位的流量争夺,在2026年1月15日,见证了腾讯正式上线“火龙漫剧”独立APP,其创新性地引入了“上新日历”功能,借助预约追番去锁定用户周活跃度。另一方面,字节跳动的红果漫剧借抖音导流之力,上线90天后日活突破800万。
用以厘定分成的相关政策被当作平台去撬动供给的那个核心杠杆了。在2月1日的时候,爱奇艺把分账规则给更新了,其显示出,处于会员付费期内的独家漫剧能够分到100%的会员激励分成,就算是非独家的作品,其分成比例也提升到了70%。腾讯视频的做法又不一样,它针对AI漫剧设立了千万级别的专项奖金池,并且是按照播放量阶梯来进行结算的。
国家队入局与上市公司卡位
在2026年2月5日的时候,中央广播电视总台安排了《中国AI漫剧大会》启动仪式在北京举行,并且宣称会联合多家高校以及产业方一起去共同孵化出国家级别的AI漫剧项目。与此同时启动的《CMG首届中国AI漫剧之夜》已然邀请了张艺谋来担任艺术顾问,其目的在于构建行业美学标准。
处于上市公司范畴内,阅文集团所投资的酱油动画该在二零二五年于抖音的累计播放量在全市场当中位居第二,公司的CEO于二月九日在行业峰会上予以透露,计划在年内把团队从八百人拓展至两千五百人,中文在线、掌阅科技等网文公司也于一月连续设立了AI漫剧事业部,将头部IP的改编周期从六个月缩减至两周。

模型扶持与平台让利双击利润空间
字节跳动于2月8日发布的Seedance 2.0企业版,大模型公司正借其通过定向扶持培育生态,该版本为漫剧客户提供视频生成API七折结算优惠,还开放角色一致性插件免费调用。OpenAI在1月面向亚洲漫剧工作室推出若按年订阅包,单分钟生成成本下降44%这样的情况。

平台端进行的让利,同步使得制作方利润得到增厚。依据酱油动画的财务数据,在2026年1月的时候,该公司单部漫剧的制作成本,相较于2025年Q4下降了18%,然而来自爱奇艺、腾讯视频的分账收入则环比增长了53%。行业所做的测算表明,要是保持当前产能增速的话,头部AI漫剧制作公司的毛利率,有望在2026年中突破40%。
当你读完了这篇报道之后,你会觉得哪一种类型的AI短剧有着更大的可能性会成为接下来的百亿级别的细分赛道——是那种追求画质品质的优质漫剧,还是主要侧重于低成本概念的沙雕漫?请你在评论区域分享一下你的判断。







